PA视讯(中国)集团有限公司-PlayAce AG旗舰
首页
关于我们
PA视讯集团官网简介
公司领导
机构设置
成人教育
最新通知
招生信息
成教信息
专业介绍
规章制度
网络教育
最新通知
网教信息
自学考试
最新通知
招生信息
自考信息
专业介绍
规章制度
非学历教育
最新通知
招生信息
新闻中心
培训项目
网络课程
资料下载
党群工作
组织机构
支部园地
工会活动
办公系统
联系我们
首页
PA视讯集团官网新闻
通知公告
关于我们
PA视讯集团官网简介
公司领导
机构设置
成人教育
最新通知
招生信息
成教信息
专业介绍
规章制度
网络教育
最新通知
网教信息
自学考试
最新通知
招生信息
自考信息
专业介绍
规章制度
非学历教育
最新通知
招生信息
新闻中心
非学历信息
热招项目
培训项目
食品安全培训
企业培训
教师培训
职业资格培训
人文素养培训
网络课程
资料下载
管理文件
表格下载
软件下载
党群工作
组织机构
支部园地
工会活动
办公系统
联系我们
管理平台
学习平台
证书平台
非学历教育
最新通知
招生信息
新闻中心
非学历信息
热招项目
培训项目
食品安全培训
企业培训
教师培训
职业资格培训
人文素养培训
网络课程
资料下载
管理文件
表格下载
软件下载
首页
- PA视讯集团官网新闻
- 通知公告
关于我们
- PA视讯集团官网简介
- 公司领导
- 机构设置
成人教育
- 最新通知
- 招生信息
- 成教信息
- 专业介绍
- 规章制度
网络教育
- 最新通知
- 网教信息
自学考试
- 最新通知
- 招生信息
- 自考信息
- 专业介绍
- 规章制度
非学历教育
- 最新通知
- 招生信息
- 新闻中心
- 培训项目
- 网络课程
- 资料下载
党群工作
- 组织机构
- 支部园地
- 工会活动
办公系统
联系我们
最新通知
招生信息
新闻中心
培训项目
网络课程
资料下载
最新通知
首页
>
非学历教育
>
最新通知
> 正文
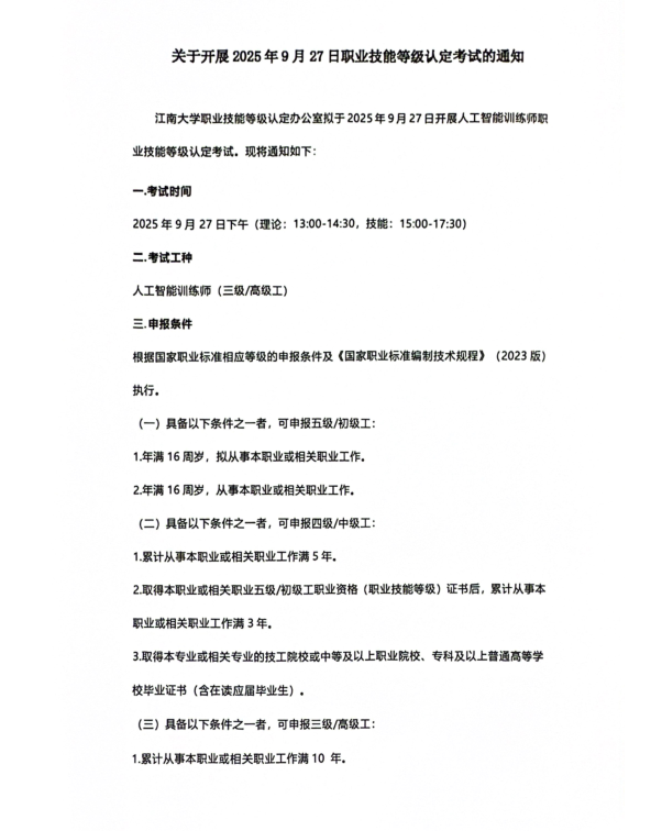
关于开展2025年9月27日职业技能等级认定考试的通知
发布日期:2025-09-26
来源:PA视讯集团官网
编辑:李艳
李艳
友情链接: